所在位置: 首页»
工作动态
关于招收2026年春季学期老年教育课程学员的通知
离退休教职工:
为积极践行终身学习理念,丰富广大离退休教职工文化生活,离退休工作处将继续举办老年教育课程,现就招收学员事宜通知如下:
一、报名条件
(一)北京师范大学北京校区事业编离退休教职工;
(二)请在确保自身健康状况允许的情况下报名参加;
(三)报名后如无特殊情况,请按时参加。
二、学习时间
2026年春季学期,3月至7月(节假日除外),具体上课时间见附表。
三、学习形式
(一)线上课程:居家自行学习。
(二)讲座课程:在离退休工作处乐育活动站、励耘活动站举办,课程内容一次性讲授完毕。
(三)系列课程:在离退休工作处乐育活动站、励耘活动站举办,课程内容在一学期内分多次讲授完毕。
四、招收人数
(一)线上课程:不限人数。
(二)讲座课程:上限25人,如报名人数低于20人则不开课。该类课程每人限报一门。
(三)系列课程:书法、绘画课程上限20人;运动健身、声乐与歌唱课程上限30人。如报名人数低于15人则不开课。
五、课程优势
(一)全部课程不收费。
(二)课程内容符合离退休教职工身心条件,种类丰富,契合生活需求,陶冶高雅情操。
(三)授课教师经验丰富。其中,线上课程依托成熟的老年学习教育平台支持;讲座课程聘请专业人员授课;系列课程为我校艺术与传媒学院、体育与运动学院在读研究生授课。
六、报名时间
即日起至3月25日下午5时(工作时间),额满为止。
七、报名方式
线上课程,根据自身兴趣爱好,自行参与,无需报名;
系列课程和讲座课程,请拨打下方联系人电话报名,或持本人校园卡到离退休工作处办公室,或发送邮件至ltxgzc@bnu.edu.cn报名(写明课程名、工号、单位、联系方式)。
联系人:
侯老师,010-62207955(讲座课程报名)
高老师、杨老师,010-62207952(系列课程报名)
附件:1、线上课程设置及参与方式
2、讲座课程设置
3、系列课程设
北京师范大学离退休工作处
2026年3月16日
附件1:线上课程设置及参与方式
(一)课程设置
1.如何做好退休后的角色转变
本课程对退休后角色转变的特点及困难进行分析,总结出退休后新角色的方式方法,对老年朋友退休后的生活角色的转变予以指导。
2.积极健康老龄观
退休,并不意味着生活的终点,而是开启了另一段精彩纷呈的旅程。课程中,全国老龄工作领域的权威专家——吴玉韶教授,将带领学员打破传统观念,重新认识“老年”这一生命阶段的无限可能。通过学习,学员将在全龄社会的广阔视角中,理解国家对于老年群体的关怀与支持,以及自身应承担的责任与使命。
3.唤醒身体机能,提高平衡性
随着年龄的增长,老年人机体的各种功能会逐渐衰退。其中,平衡能力的下降最为常见,这会增加老年人跌倒的风险,为晚年健康造成困扰。本课程特邀资深体育专家范玲璘,从颈部到下肢,从唤醒练习到平衡训练,让您在每一个动作中感受科学的智慧与健康的奥秘。您将逐步解锁身体的潜能,让肌肉变得柔软有力,让反应变得敏捷灵活,提高自己的平衡能力。
4.京剧艺术鉴赏:领略中国传统艺术之美
本课程带您全方位领略京剧艺术之美,涵盖京剧起源、表演特征、唱腔艺术等知识,深入剖析旦角头面、净行脸谱等元素,解读 “生旦净丑” 行当奥秘,还有水袖功、武术杂技等精彩内容,开启京剧鉴赏之旅。
5. 闲置布艺大变身
本课程聚焦闲置物品的布艺改造,能将闲置布料变身为手提、束口环保袋,还有杯垫、杯套等实用物件,以及针插、郁金香花朵等创意装饰,更有粽子香囊、卡包等生活小物。助您掌握多样改造技巧,开启变废为宝的手工之旅。
6. 插花艺术的多元风格体验
本课程讲述插花课程相关课程,包括传统古典直立式插花、传统古典倾斜式插花、茶席插花等教学内容。
(二)参与方式:
1. 网页进入国家老年大学官网。

点击“去学习•全国老年教育公共服务平台”。

在搜索框中,根据想选择的课程序号分别输入:
1.输入“角色转变”搜索
2.输入“老龄观”搜索
3.输入“身体机能”搜索
4.输入“京剧艺术”搜索
5.输入“布艺大变”搜索
6.输入“插花艺术”搜索
附件2:讲座课程设置

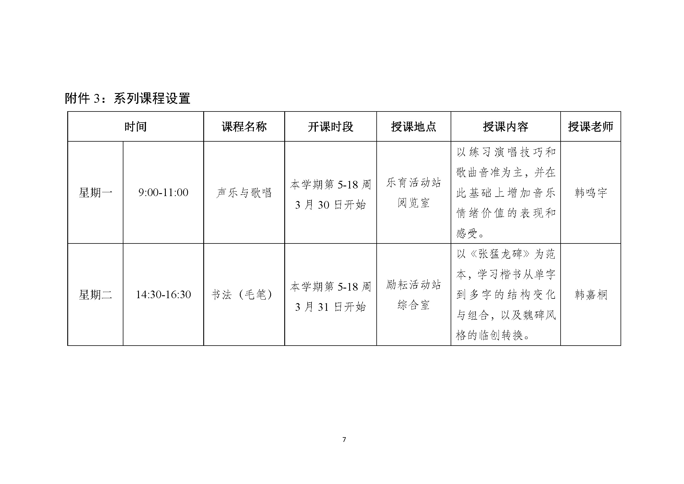
附件3:系列课程设置

